APRENDE
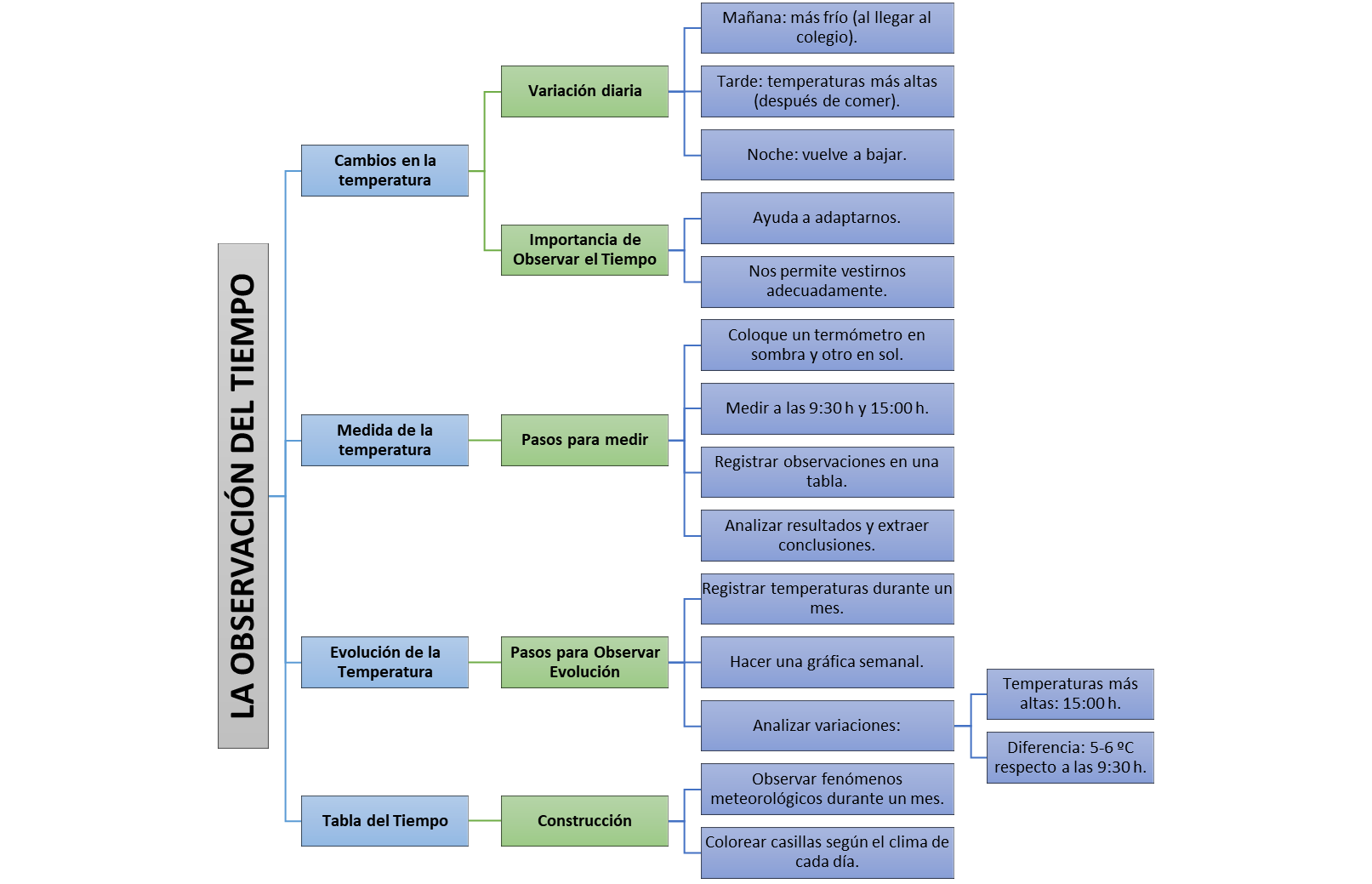
- Cambios en la Temperatura
- La temperatura varía a lo largo del día.
- Por la mañana (al llegar al colegio) suele hacer más frío que por la tarde (después de comer).
- Por la noche, las temperaturas vuelven a bajar.
- Importancia de Observar el Tiempo
- Observar el tiempo nos ayuda a adaptarnos y vestirnos adecuadamente.
- Medida de la Temperatura
Pasos para medir la temperatura:
- Colocar un termómetro en un lugar a la sombra y otro en un lugar soleado.
- Medir la temperatura a las 9:30 h de la mañana y a las 15:00 h de la tarde, fijándose en el número al que llega el líquido en el termómetro.
- Registrar las observaciones en una tabla.
- Analizar los resultados para extraer conclusiones.
- Evolución de la Temperatura
Pasos para observar la evolución:
- Registrar temperaturas durante un período prolongado (meses).
- Hacer una gráfica semanal para visualizar las variaciones.
- Analizar los resultados, observando que las temperaturas más altas suelen ser a las 15:00 h, con una diferencia de 5-6 ºC respecto a las 9:30 h.
- Tabla del Tiempo
- Para observar fenómenos meteorológicos durante un mes, se puede construir una tabla del tiempo y colorear las casillas según el clima de cada día.
